| নং | শিরোনাম | সেবার ধাপ | কার্যকলাপ |
|---|---|---|---|
| | |||
| ১ | জেলেদের নিবন্ধন ও পরিচয় প্রদান প্রকল্প | দেখুন | |
| ২ | মৎস্য পুনর্বাসন ও উপকরণ বিতরণ | দেখুন | |
| ৩ | মাটি ও পানি পরীক্ষা | দেখুন | |
| ৪ | মৎস চাষ বিষয়ক পরামর্শ | দেখুন | |
| ৫ | মৎস পরিদর্শণ ও মান নিয়ন্ত্রণ সনদ প্রাপ্তির প্রসেস ম্যাপ | দেখুন | |
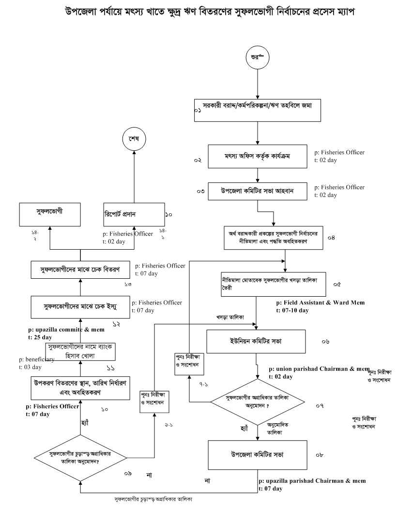
| ৬ | মৎস খাতে ক্ষুদ্র ঋণ বিতরণ | দেখুন | |
| ৭ | মাটি/পানি পরীক্ষা | দেখুন | |
| ৮ | বরফ কলের লাইসেন্স প্রদান | দেখুন | |
| ৯ | চিংড়ি ঘেরের রেজিষ্টেশণ | দেখুন | |
| ১০ | চিংড়ি ডিপোর লাইসেন্স প্রদান | দেখুন |